77779193永利官网
返回旧站
77779193永利官网
学院概况
学院简介
现任领导
历任领导
机构设置
职能职责
人才培养
本科教育
培养方案
专业建设
课程建设
课程思政示范专业
留学生教育
课程思政
师资队伍
师资概况
师资队伍
教授
副教授
青年骨干
客座教授
人才招聘
一般教师招聘
博士后招聘
学科建设
学科简介
研究生教育
培养方案
导师简介
管理制度
科学研究
科研动态
科研项目
获奖成果
论文发表
专著出版
科研团队
国际合作
国际交流
国际办学
办学项目
项目动态
留学生活
招生就业
就业指导
本科招生
研究生招生
辅修专业
党团建设
党建工作
团学工作
工会教代会
志愿服务
师生风采
学院公文
院行政发文
院党委发文
院共青团发文
下载专栏
学生下载
教师下载
English
Notice
News
Introduction
Faculties
Admissions
Research Centers
International Exchange and Cooperation
Download
Contact Us
学生工作
永利官网
学生工作
通知公告
学生类
教师类
友情链接
院长书记信箱
党建引领
留学服务
77779193永利官网
学生工作
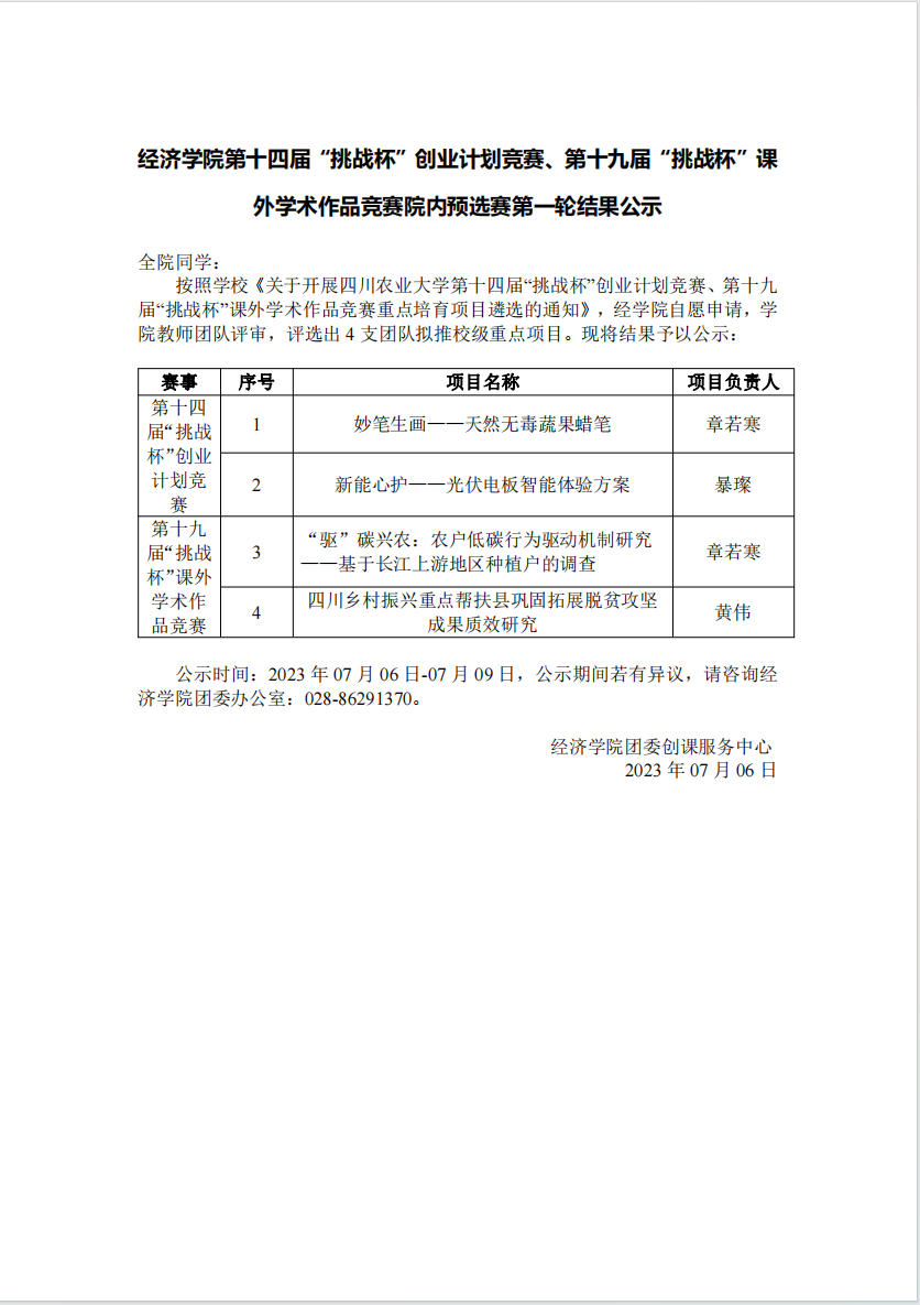
77779193永利官网第十四届“挑战杯”创业计划竞赛、第十九届“挑战杯”课外学术作品竞赛院内预选赛第一轮结果公示
2023-07-06 作者: 77779193永利官网 审稿: 罗利娟 点击量:
(Top) 返回页面顶端
下一篇:
77779193永利官网关于选聘2023级新生班主任助理的通知
上一篇:
2023年77779193永利官网“金玉担保助学金”评选结果
© 2015 版权所有 :77779193永利(集团)有限公司官网